专注于 JetBrains IDEA 全家桶,永久激活,教程
提供 JetBrains 全家桶激活码、注册码、破解补丁下载及详细激活教程,等工具的永久激活

Java相关图谱

java知识结构图:

94_1.png

Java架构师图谱:

94_2.png

Java集合图谱:

94_3.png

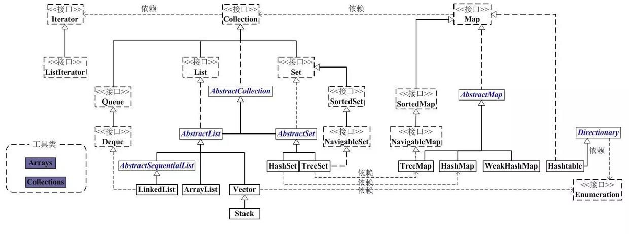
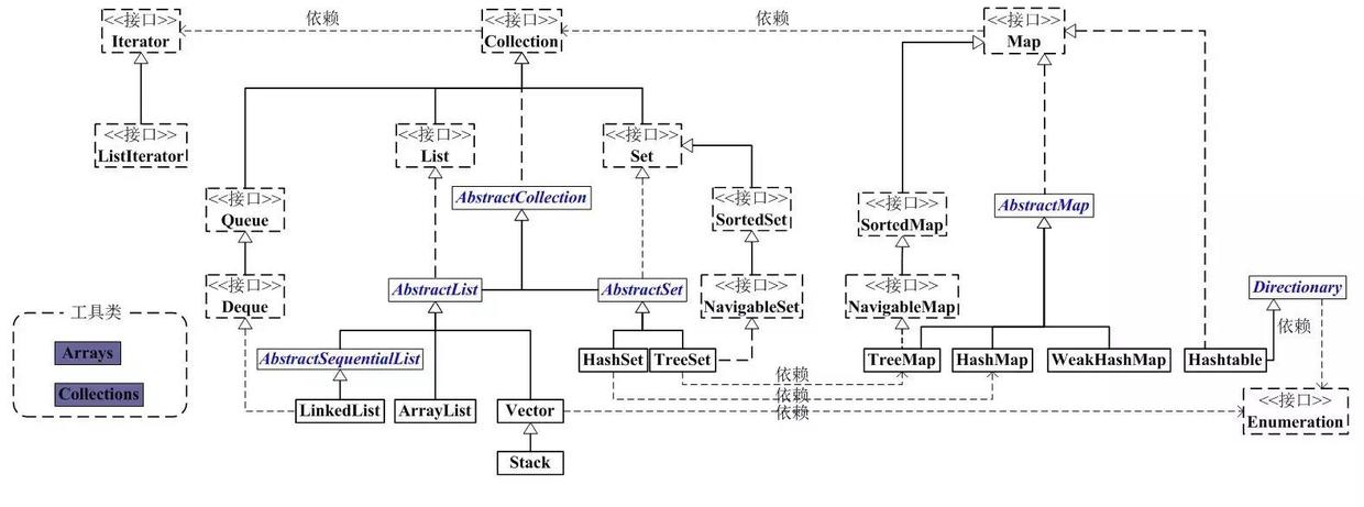
Java集合类图:

94_4.png

Java并发图谱:

94_5.png

Java TCP IP:

94_6.png

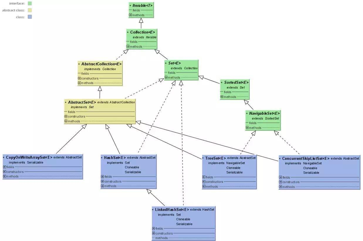
Java Set类图:

94_7.png

Java Map类图:

94_8.png

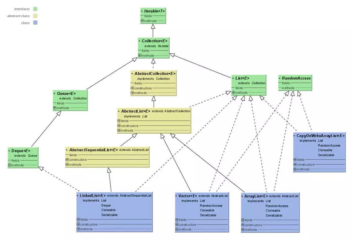
Java List类图:

94_9.png

JVM垃圾回图谱:

94_10.png

文章永久链接:https://tech.souyunku.com/30118

未经允许不得转载:搜云库技术团队 » Java相关图谱

JetBrains 全家桶,激活、破解、教程

提供 JetBrains 全家桶激活码、注册码、破解补丁下载及详细激活教程,支持 IntelliJ IDEA、PyCharm、WebStorm 等工具的永久激活。无论是破解教程,还是最新激活码,均可免费获得,帮助开发者解决常见激活问题,确保轻松破解并快速使用 JetBrains 软件。获取免费的破解补丁和激活码,快速解决激活难题,全面覆盖 2024/2025 版本!

联系我们联系我们