
1、 Kafka 概述
1. 定义
Kafka是一个分布式的基于发布/订阅模式的消息队列(Message Queue),主要应用于大数据实时处理领域。 在流式计算中,Kafka一般用来缓存数据,Storm通过消费Kafka的数据进行计算。
1、 Apache Kafka是一个开源消息系统,由 Scala写成。是由Apache软件基金会开发的一个开源消息系统项目。
2、 Kafka最初是由LinkedIn公司开发,并于2011年初开源。2012年10月从Apache Incubator毕业。该项目的目标是为处理实时数据提供一个 统一、 高通量、 低等待的平台。
3、 Kafka是一个分布式消息队列。Kafka对消息保存时根据Topic进行归类,发送消息者称为Producer,消息接受者称为Consumer,此外kafka集群有多个kafka实例组成,每个实例(server)称为broker。
4、 无论是kafka集群,还是consumer都依赖于 zookeeper集群保存一些 meta信息,来保证系统可用性。
Kafka存在必要性
1、 解耦:
允许你独立的扩展或修改两边的处理过程,只要确保它们遵守同样的
接口约束。
1、 冗余:
消息队列把数据进行持久化直到它们已经被完全处理,通过这一方式规避了数据丢失风险。许多消息队列所采用的”插入-获取-删除”范式中,在把一个消息从队列中删除之前,需要你的处理系统明确的指出该消息已经
被处理完毕,从而确保你的数据被安全的保存直到你使用完毕。
1、 扩展性:
因为消息队列解耦了你的处理过程,所以增大消息入队和处理的频率是很容易的,只要另外增加处理过程即可。
1、 灵活性 & 峰值处理能力:
在访问量剧增的情况下,应用仍然需要继续发挥作用,但是这样的突发流量并不常见。如果为以能处理这类峰值访问为标准来投入资源随时待命无疑是巨大的浪费。使用消息队列能够使关键组件
顶住突发的访问压力,而不会因为突发的超负荷的请求而完全崩溃。
1、 可恢复性:
系统的一部分组件失效时,不会影响到整个系统。消息队列降低了进程间的耦合度,所以即使一个处理消息的进程挂掉,加入队列中的消息仍然可以在系统恢复后被处理。
1、 顺序保证:
在大多使用场景下,数据处理的顺序都很重要。大部分消息队列本来就是排序的,并且能保证数据会按照特定的顺序来处理。(Kafka保证一个Partition内的消息的有序性)
1、 缓冲:
有助于控制和优化数据流经过系统的速度,解决生产消息和消费消息的处理
速度不一致的情况。
1、 异步通信:
很多时候,用户不想也不需要立即处理消息。消息队列提供了异步处理机制,允许用户把一个消息放入队列,但并不立即处理它。想向队列中放入多少消息就放多少,然后在需要的时候再去处理它们。
2. 消息队列
传统场景
MQ传统应用之异步处理队列。
消息队列两种模式
点对点模式(一对一,消费者主动拉取数据(不断的轮询),消息收到后消息清除)
消息生产者生产消息发送到Queue中,然后消息消费者从Queue中取出并且消费消息。消息被消费以后,queue中不再有存储,所以消息消费者不可能消费到已经被消费的消息。Queue支持存在多个消费者,但是对一个消息而言,只会有一个消费者可以消费。
发布/订阅模式(一对多,消费者消费数据之后不会清除消息)
消息生产者(发布)将消息发布到topic(主题)中,同时有多个消息消费者(订阅)消费该消息。和点对点方式不同,发布到topic的消息会被所有订阅者消费。也有主动推送给消费者 跟消费者主动前拉取数据的两种模式,主动推送就考验消费者的处理能力,消费者拉取就要不断轮询查数据,Kafka默认是拉取模式。
Kafka 架构
1、 为了方便扩展,提高吞吐量,一个topic分为多个 partition
2、 配合分区的设计,提出了消费者组的概念,组内每个消费者并行消费。
3、 为提高可用性,为每个partition增加若干副本,类似Hadoop中的HA

- Producer :消息生产者,就是向kafka broker
发消息的客户端; - Consumer :消息消费者,向kafka broker
取消息的客户端; - Consumer Group (CG):消费者组,由多个consumer组成。
消费者组内每个消费者负责消费不同分区的数据,一个分区只能由一个组内消费者消费;消费者组之间互不影响。所有的消费者都属于某个消费者组,即消费者组是逻辑上的一个订阅者。 - Broker :一台kafka服务器就是一个
broker。一个集群由多个broker组成。一个broker可以容纳多个topic。 - Topic :可以理解为一个
队列,生产者和消费者面向的都是一个topic; - Partition:为了实现扩展性,一个非常大的topic可以分布到多个broker(即服务器)上,一个topic可以分为多个
partition,每个partition是一个有序的队列,有点平衡分摊生产者机制; - Replica:
副本,为保证集群中的某个节点发生故障时,该节点上的partition数据不丢失,且kafka仍然能够继续工作,kafka提供了副本机制,一个topic的每个分区都有若干个副本,一个leader和若干个follower。 - leader:每个分区多个副本的
主,生产者发送数据的对象,以及消费者消费数据的对象都是leader。 - follower:每个分区多个副本中的
从,实时从leader中同步数据,保持和leader数据的同步。leader发生故障时,某个follower会成为新的follower。
2、 Kafka 快速入门
集群规划
| hadoop102 | hadoop103 | hadoop104 |
|---|---|---|
| zk | zk | zk |
| kafka | kafka | kafka |
Jar下载
官网:kafka.apache.org/downloads.h… 语言:Scala
安装
1、 解压安装包
[atguigu@hadoop102 software]$ tar -zxvf kafka_2.11-0.11.0.0.tgz -C /opt/module/
1、 修改解压后的文件名称
[atguigu@hadoop102 module]$ mv kafka_2.11-0.11.0.0/ kafka
1、 在/opt/module/kafka目录下创建logs文件夹
[atguigu@hadoop102 kafka]$ mkdir logs
1、 修改配置文件
[atguigu@hadoop102 kafka]$ cd config/
[atguigu@hadoop102 config]$ vi server.properties
#broker的全局唯一编号,不能重复,集群注意修改
broker.id=0
#删除topic功能
delete.topic.enable=true #处理网络请求的线程数量 num.network.threads=3 #用来处理磁盘IO的现成数量 num.io.threads=8 #发送套接字的缓冲区大小 socket.send.buffer.bytes=102400 #接收套接字的缓冲区大小 socket.receive.buffer.bytes=102400 #请求套接字的缓冲区大小 socket.request.max.bytes=104857600 #kafka运行日志存放的路径 !! log.dirs=/opt/module/kafka/logs #topic在当前broker上的分区个数 num.partitions=1 #用来恢复和清理data下数据的线程数量 num.recovery.threads.per.data.dir=1 #segment文件保留的最长时间,超时将被删除 log.retention.hours=168 #配置连接Zookeeper集群地址 !! zookeeper.connect=hadoop102:2181,hadoop103:2181,hadoop104:2181
1、 配置环境变量
[atguigu@hadoop102 module]$ sudo vi /etc/profile
#KAFKA_HOME
export KAFKA_HOME=/opt/module/kafka
export PATH=$PATH:$KAFKA_HOME/bin
[atguigu@hadoop102 module]$ source /etc/profile
1、 分发安装包
[atguigu@hadoop102 module]$ xsync kafka/ 注意:分发之后记得配置其他机器的环境变量
1、 broker.id修改
分别在hadoop103和hadoop104上修改配置文件/opt/module/kafka/config/server.properties中的broker.id=1、broker.id=2 注:broker.id不得重复
1、 启动集群
依次在hadoop102、hadoop103、hadoop104节点上启动kafka
[atguigu@hadoop102 kafka]$ bin/kafka-server-start.sh -daemon config/server.properties
[atguigu@hadoop103 kafka]$ bin/kafka-server-start.sh -daemon config/server.properties
[atguigu@hadoop104 kafka]$ bin/kafka-server-start.sh -daemon config/server.properties
1、 关闭集群
[atguigu@hadoop102 kafka]$ bin/kafka-server-stop.sh stop
[atguigu@hadoop103 kafka]$ bin/kafka-server-stop.sh stop
[atguigu@hadoop104 kafka]$ bin/kafka-server-stop.sh stop
1、 kafka群起脚本
for i in hadoop102 hadoop103 hadoop104
do
echo "========== $i =========="
ssh $i '/opt/module/kafka/bin/kafka-server-start.sh -daemon /opt/module/kafka/config/server.properties'
echo $?
done
命令操作
hadoop102 是ZK中的master节点哦。
1、 查看当前服务器中的所有topic
[atguigu@hadoop102 kafka]$ bin/kafka-topics.sh --zookeeper hadoop102:2181 --list
1、 创建topic
[atguigu@hadoop102 kafka]$ bin/kafka-topics.sh --zookeeper hadoop102:2181 --create --replication-factor 3 --partitions 1 --topic first
选项说明:
--topic 定义topic名
--replication-factor 定义副本数
--partitions 定义分区数
会在kafka指定的存储数据的路径下生成 first-0 这样的分区, 然后因为复本数是3 则会在另外两天机器上也生成个 first-0 。first-分区数 在Hadoop中 我们3台机器也可以设置10台复本数,但是在Kafka中不可以! replication-factor 数不可以大于集群数。
1、 删除topic
[atguigu@hadoop102 kafka]$ bin/kafka-topics.sh --zookeeper hadoop102:2181 --delete --topic first
需要server.properties中设置delete.topic.enable=true否则只是标记删除。
1、 发送消息
[atguigu@hadoop102 kafka]$ bin/kafka-console-producer.sh --broker-list hadoop102:9092 --topic first
>hello world
>sowhat
1、 消费消息 消费者需要记录自己消费到那些数据了,用offset来记录,存储在Kafka文件系统中。
[atguigu@hadoop102 kafka]$ bin/kafka-console-consumer.sh \
--zookeeper hadoop102:2181 --topic first
[atguigu@hadoop102 kafka]$ bin/kafka-console-consumer.sh \
--bootstrap-server hadoop102:9092 --topic first 上面会提示过时了 用这个好点
[atguigu@hadoop102 kafka]$ bin/kafka-console-consumer.sh \ --bootstrap-server hadoop102:9092 --from-beginning --topic first --from-beginning:会把主题中以往所有的数据都读取出来。
1、 查看某个Topic的详情
[atguigu@hadoop102 kafka]$ bin/kafka-topics.sh --zookeeper hadoop102:2181 --describe --topic first
1、 修改分区数
[atguigu@hadoop102 kafka]$ bin/kafka-topics.sh --zookeeper hadoop102:2181 --alter --topic first --partitions 6
3、 Kafka 生成过程
写入方式
producer采用推(push)模式将消息发布到broker,每条消息都被追加(append)到分区(patition)中,属于顺序写磁盘(顺序写磁盘效率比随机写内存要高,保障kafka吞吐率)。
分区(Partition)
消息发送时都被发送到一个topic,其本质就是一个目录,而topic是由一些 Partition Logs(分区日志)组成,其组织结构如下图所示: 

有序的,生产的消息被不断追加到Partition log上,其中的每一个消息都被赋予了一个唯一的offset值。
副本(Replication)
同一个partition可能会有多个replication(对应 server.properties 配置中的default.replication.factor=N)。没有replication的情况下,一旦broker 宕机,其上所有 patition 的数据都不可被消费,同时producer也不能再将数据存于其上的patition。引入replication之后,同一个partition可能会有多个replication,而这时需要在这些replication之间选出一个leader,producer和consumer只与这个leader交互,其它replication作为follower从leader 中复制数据。
4、 Kafka 深入

topic进行分类的,生产者生产消息,消费者消费消息,都是面向topic的。副本数包含leader。
topic是逻辑上的概念,而 partition是物理上的概念,每个partition对应于一个log文件,该log文件中存储的就是Producer生产的数据。每个分区维护着一个自己的独立offset,Producer生产的数据会被不断追加到该log文件末端,且每条数据都有自己的offset。消费者组中的每个消费者,都会实时记录自己消费到了哪个offset,以便出错恢复时,从上次的位置继续消费。
说白了就是存数据的时候给每个数据存储一个offset,然后这样方便消费者记录自己消费到什么地方了。 
数据默认存储7天,
# The minimum age of a log file to be eligible for deletion due to age
log.retention.hours=168
存储数据的.log 文件默认最大1G,超过大小则创建新文件。Kafka中在index文件中存储 每个信息的序号跟起始偏移量还有数据量大小。 甚至可能每一个信息的上述三个信息融合起来都是固定的字节类似neo4j存储, 加速查询数据。
# The maximum size of a log segment file. When this size is reached a new log segment will be created.
log.segment.bytes=1073741824
形象理解:
Kafka的设计也是源自生活,好比是为公路运输,不同的起始点和目的地需要修不同高速公路(主题),高速公路上可以提供多条车道(分区),流量大的公路(主题)多修几条车道(分区)保证畅通,流量小的公路少修几条车道避免浪费。收费站好比消费者,车多的时候多开几个一起收费避免堵在路上,车少的时候开几个让汽车并道就好了。
Kafka文件存储机制

分片和索引机制,将每个partition分为多个segment。每个segment对应两个文件(.index文件和.log文件)。这些文件位于一个文件夹下,该文件夹的命名规则为:topic名称+分区序号。例如,first这个topic有三个分区,则其对应的文件夹为first-0,first-1,first-2。
00000000000000000000.index
00000000000000000000.log
00000000000000170410.index
00000000000000170410.log
00000000000000239430.index
00000000000000239430.log
index和log文件以当前segment的第一条消息的offset命名。下图为index文件和log文件的结构示意图。

.index文件存储大量的索引信息,.log文件存储大量的数据,索引文件中的元数据指向对应数据文件中message的物理偏移地址(跟kaldi元数据存储一样)。
生产者
分区策略
1、 分区的原因
1、
方便在集群中扩展,每个Partition可以通过调整以适应它所在的机器,而一个topic又可以有多个Partition组成,因此整个集群就可以适应任意大小的数据了;
2、可以提高并发,因为可以以Partition为单位读写了。
1、 分区的原则
我们需要将producer发送的数据封装成一个
ProducerRecord对象。

1、 指明 partition 的情况下,直接将指明的值直接作为 partiton 值;
2、 没有指明 partition 值但有 key 的情况下,将 key 的 hash 值与 topic 的 partition 数进行取余得到 partition 值;
3、 既没有 partition 值又没有 key 值的情况下,第一次调用时随机生成一个整数(后面每次调用在这个整数上自增),将这个值与 topic 可用的 partition 总数取余得到 partition 值,也就是常说的 round-robin 算法。
数据可靠性
为保证producer发送的数据,能可靠的发送到指定的topic,topic的每个partition收到producer发送的数据后,都需要向producer发送ack(acknowledgement 确认字符),如果producer收到ack,就会进行下一轮的发送,否则重新发送数据。
副本数据同步策略
| 方案 | 优点 | 缺点 |
|---|---|---|
| 半数以上完成同步,就发送ack | 延迟低 | 选举新的leader时,容忍n台节点的故障,需要2n+1个副本 |
| 全部完成同步,才发送ack | 选举新的leader时,容忍n台节点的故障,需要n+1个副本 | 延迟高 |
Kafka选择了第二种方案,原因如下:
1、 同样为了容忍n台节点的故障,第一种方案需要2n+1个副本,而第二种方案只需要n+1个副本,而Kafka的每个分区都有大量的数据,第一种方案会造成 大量数据的冗余。
2、 虽然第二种方案的网络延迟会比较高,但 网络延迟对Kafka的影响较小。
ISR
采用第二种方案之后,设想以下情景:leader收到数据,所有follower都开始同步数据,但有一个follower,因为某种故障,迟迟不能与leader进行同步,那leader就要一直等下去,直到它完成同步,才能发送ack。这个问题怎么解决呢?
Leader维护了一个动态的in-sync replica (ISR) set,意为和leader保持同步的follower集合。当ISR中的follower完成数据的同步之后,leader就会给follower发送ack。如果follower长时间未向leader同步数据,则该follower将被踢出ISR,该时间阈值由replica.lag.time.max.ms参数设定。Leader发生故障之后,就会从ISR中选举新的leader。ISR 老版本策略
1、 ISR集合内要在规定时间内响应同步完,超时的踢出去。
2、 ISR集合的数据量跟主节点的 容忍差额比如在10个以内,可是如果我们生产者Batch发送的是12个,此时主节点就会比ISR集合内节点数据多12个,会导致ISR集合内所有都不符合要求而被踢出,然后同步后又被融入到ISR集合中,周而复始。因此0.9版本后这个限制被取消。
故障细节
LEO:指的是每个副本最大的offset; HW:指的是消费者能见到的最大的offset,ISR队列中最小的LEO。

1、 follower故障 follower发生故障后会被临时踢出ISR,待该follower恢复后,follower会读取本地磁盘记录的上次的HW,并将log文件高于HW的部分截取掉,从HW开始向leader进行同步。等该follower的LEO大于等于该Partition的HW,即follower追上leader之后,就可以重新加入ISR了。
2、 leader故障 leader发生故障之后,会从ISR中选出一个新的leader,之后,为保证多个副本之间的数据一致性, 其余的follower会先将各自的log文件高于HW的部分截掉,然后从新的leader同步数据。 注意:这只能保证副本之间的数据一致性,并不能保证数据不丢失或者不重复(还要用ACK机制)。
ACK 应答机制
对于某些不太重要的数据,对数据的可靠性要求不是很高,能够容忍数据的少量丢失,所以没必要等ISR中的follower全部接收成功。 所以Kafka为用户提供了三种可靠性级别,用户根据对可靠性和延迟的要求进行权衡,选择以下的配置。
1、 acks= 0:
producer
不等待broker的ack,这一操作提供了一个最低的延迟,broker一接收到还没有写入磁盘就已经返回,当broker故障时有可能丢失数据;
1、 acks = 1;
producer等待broker的ack,partition的
leader落盘成功后返回ack,如果在follower同步成功之前leader故障,那么将会丢失数据;认为leader返回 信息就成功了。

producer等待broker的ack,partition的leader和follower(ISR中的)
全部落盘成功后才返回ack。但是如果在follower同步完成后,broker发送ack之前,leader发生故障,那么会造成数据重复。leader收到信息了返回ok,follower收到信息但是发送ACK时候leader故障,此时生产者会重新给follower发送个信息。

Exactly Once 语义
将服务器的ACK设置为-1,可以保证Producer跟Server之间不会数据丢失,既At Least Once语义。相对的,将服务器的ACK = 0,可以保证生产者每条消息只被发送一次,既At Most Once。
At Least Once 可以保证数据不丢失但是无法保证数据不重复,At Most Once可以保证数据不重复但是无法保证数据不丢失。但是如果业务需要数据不可重复(Exactly Once)。在0.11版本之前Kafka对此无能为力,只能让下游的消费者进行去重。0.11版后引入了一个幂等性,意思就是无论生产者发送多少个重复消息,Server端只会持久化一条数据,
At Least Once + 幂等性 = Exactly Once
要启动幂等性只需要在生产者参数中enable.idompotence= true,Kafka幂等性其实就是将原来在下游的去重操作放到了数据上游,开启幂等性的生产者在初始化时候会被分配一个PID,发送同一个Partition的消息会附带Sequence Number,Broker会对<PID,Partition,Sequence Number> 做缓存,以此来判断唯一性。
但是如果PID重启就会发生变化,同时不同partition也具有不同的主键,幂等性无法保证跨分区会话的Exactly Once。
生产者总结:
1、 ACK 通过(0,1,-1)来决定数据的准确可达性。
2、 数据同步问题引出ISR,ISR中数据对外可见性,Exactly Once
消费者
1 消费方式
consumer采用pull模式从broker中读取数据。
push模式很难适应消费速率不同的消费者,因为消息发送速率是由broker决定的。它的目标是尽可能以最快速度传递消息,但是这样很容易造成consumer来不及处理消息,典型的表现就是拒绝服务以及网络拥塞。而pull模式则可以根据consumer的消费能力以适当的速率消费消息。
pull模式不足之处是,如果kafka没有数据,消费者可能会陷入循环中,一直返回空数据。针对这一点,Kafka的消费者在消费数据时会传入一个时长参数timeout,如果当前没有数据可供消费,consumer会等待一段时间之后再返回,这段时长即为timeout。
2 分区分配策略
一个Consumer group中有多个Consumer,一个 topic有多个partition,所以必然会涉及到partition的分配问题,即确定那个partition由哪个consumer来消费。针对多个Partition,消费者该消费哪个分区的消息?
Kafka存在消费者组 group.id 的概念,组内的所有消费者协调在一起来消费订阅的 topic 中的消息(消息可能存在于多个分区中)。那么同一个 group.id 组中的 consumer 该如何去分配它消费哪个分区里的数据。
针对下图中情况,3 个分区(test-0 ~ test-3),3 个消费者(ConsumerA ~ C),哪个消费者应该消费哪个分区的消息呢?? 
如果 4 个消费者消费 3 个分区,则会有 1 个消费者无法消费到消息;如果 2 个消费者消费 3 个分区,则会有 1 个消费者消费 2 个分区的消息。针对这种情况,分区数 和 消费者数 之间,该如何选择?此处就涉及到 Kafka 消费端的分区分配策略了。
什么是分区分配策略 通过如上实例,我们能够了解到,同一个 group.id 中的消费者,对于一个 topic 中的多个 partition 中的消息消费,存在着一定的分区分配策略。
在 kafka 中,存在着两种分区分配策略。一种是 RangeAssignor分配策略(范围分区),另一种是 RoundRobinAssignor分配策略(轮询分区)。默认采用Range范围分区。 Kafka提供了消费者客户端参数 partition.assignment.strategy 用来设置消费者与订阅主题之间的分区分配策略。默认情况下,此参数的值为:org.apache.kafka.clients.consumer.RangeAssignor,即采用RangeAssignor分配策略
RangeAssignor 范围分区
Range 范围分区策略是对
每个 topic而言的。首先对同一个 topic 里面的分区按照序号进行排序,并对消费者按照字母顺序进行排序。假如现在有 10 个分区,3 个消费者,排序后的分区将会是0,1,2,3,4,5,6,7,8,9;消费者排序完之后将会是C1-0,C2-0,C3-0。通过 partitions数/consumer数 来决定每个消费者应该消费几个分区。如果除不尽,那么前面几个消费者将会多消费 1 个分区。 例如,10/3 = 3 余 1 ,除不尽,那么 消费者 C1-0 便会多消费 1 个分区,最终分区分配结果如下:

如上,只是针对 1 个 topic 而言,C1-0消费者多消费1个分区影响不是很大。如果有 N 多个 topic,那么针对每个 topic,消费者 C1-0 都将多消费 1 个分区,topic越多,C1-0 消费的分区会比其他消费者明显多消费 N 个分区。这就是 Range 范围分区的一个很明显的弊端了
由于 Range 范围分区存在的弊端,于是有了 RoundRobin 轮询分区策略,如下介绍
RoundRobinAssignor 轮询分区
RoundRobin 轮询分区策略,是把所有的 partition 和所有的 consumer 都列出来,然后按照 hascode 进行排序,最后通过轮询算法来分配 partition 给到各个消费者。
轮询分区分为如下两种情况:①同一消费组内所有消费者订阅的消息都是相同的 ②同一消费者组内的消费者所订阅的消息不相同
①如果同一消费组内,所有的消费者订阅的消息都是相同的,那么 RoundRobin 策略的分区分配会是均匀的。 例如:同一消费者组中,有 3 个消费者C0、C1和C2,都订阅了 2 个主题 t0 和 t1,并且每个主题都有 3 个分区(p0、p1、p2),那么所订阅的所以分区可以标识为t0p0、t0p1、t0p2、t1p0、t1p1、t1p2。最终分区分配结果如下: 
不相同的,那么在执行分区分配的时候,就不是完全的轮询分配,有可能会导致分区分配的不均匀。如果某个消费者没有订阅消费组内的某个 topic,那么在分配分区的时候,此消费者将不会分配到这个 topic 的任何分区。 例如:同一消费者组中,有3个消费者C0、C1和C2,他们共订阅了 3 个主题:t0、t1 和 t2,这 3 个主题分别有 1、2、3 个分区(即:t0有1个分区(p0),t1有2个分区(p0、p1),t2有3个分区(p0、p1、p2)),即整个消费者所订阅的所有分区可以标识为 t0p0、t1p0、t1p1、t2p0、t2p1、t2p2。具体而言,消费者C0订阅的是主题t0,消费者C1订阅的是主题t0和t1,消费者C2订阅的是主题t0、t1和t2,最终分区分配结果如下: 
sticky这个单词可以翻译为粘性的,Kafka从0.11.x版本开始引入这种分配策略,它主要有两个目的:
1、 分区的分配要尽可能的均匀;
2、 分区的分配尽可能的与上次分配的保持相同。当两者发生冲突时,第一个目标优先于第二个目标。鉴于这两个目标,StickyAssignor策略的具体实现要比RangeAssignor和RoundRobinAssignor这两种分配策略要复杂很多。我们举例来看一下StickyAssignor策略的实际效果。
触发时机:当消费者当个数发生变化时。
offset 维护
三大因素:topic + groupConsumer + partition 来决定offset。
由于consumer在消费过程中可能会出现断电宕机等故障,consumer恢复后,需要从故障前的位置的继续消费,所以consumer需要实时记录自己消费到了哪个offset,以便故障恢复后继续消费。

__consumer_offsets。其中内置的__consumer_offsets默认又50个分区,消费者消费的数据如何存放是按照消费者组 + 哪个分区 + 哪个主题 的Hash值来存储到 这个默认的50个分区中的。
1、 修改配置文件consumer.properties
exclude.internal.topics=false
1、 读取offset Kafka版本>= 0.11的情况下。
bin/kafka-console-consumer.sh –topic __consumer_offsets –zookeeper hadoop102:2181 –formatter “kafka.coordinator.group.GroupMetadataManager$OffsetsMessageFormatter” –consumer.config config/consumer.properties –from-beginning
默认是Range消费策略,如果同一个Group下的消费者个数大于topic分区数则会出现有空闲消费者。
消费者组案例
1、 需求:测试同一个消费者组中的消费者,同一时刻只能有一个消费者消费。
2、 案例实操
3、 在hadoop102、hadoop103上修改/opt/module/kafka/config/consumer.properties配置文件中的group.id属性为任意组名。
[atguigu@hadoop103 config]$ vi consumer.properties
group.id=atguigu
1、 在hadoop102、hadoop103上分别启动消费者
[atguigu@hadoop102 kafka]$ bin/kafka-console-consumer.sh \
--zookeeper hadoop102:2181 --topic first --consumer.config config/consumer.properties
[atguigu@hadoop103 kafka]$ bin/kafka-console-consumer.sh --bootstrap-server hadoop102:9092 --topic first --consumer.config config/consumer.properties
1、 在hadoop104上启动生产者
[atguigu@hadoop104 kafka]$ bin/kafka-console-producer.sh \
--broker-list hadoop102:9092 --topic first
>hello world
1、 查看hadoop102和hadoop103的接收者。
同一时刻只有一个消费者接收到消息。
Kafka 高效读写数据
分布式
分布式的并发读写数据。
顺序写磁盘
Kafka的producer生产数据,要写入到log文件中,写的过程是一直追加到文件末端,为顺序写。官网有数据表明,同样的磁盘,顺序写能到600M/s,而随机写只有100K/s。这与磁盘的机械机构有关,顺序写之所以快,是因为其省去了大量磁头寻址的时间。
零拷贝技术的引入

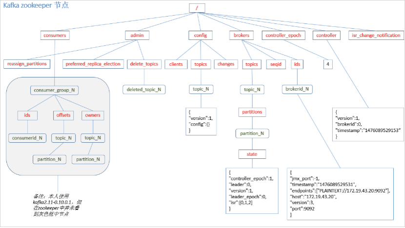
Zookeeper在Kafka中的作用
Kafka集群中有一个broker会被选举为Controller,负责管理集群broker的上下线,所有topic的分区副本分配和leader选举等工作。Controller的管理工作都是依赖于Zookeeper的。 以下为partition的leader选举过程:

Kafka 事务
Kafka在高版本加入来幂等性,比如一个生产者发给三个分区分别发送10条数据,结果最后分区发送失败。如果生产者重新发布会导致PID变化了,再重新发送给三个分区每个分区10条数据。为此引入了事务。
Producer 事务
为了实现跨分区回话的事务,需要引入一个全局唯一的Transaction ID ,将Producer获得的PID跟 Transaction ID 绑定,这样当Producer重启后可以通过正在进行的Transaction ID 获得原来的PID。为了管理Transaction,Kafka引入了新组建Transaction Coordinator,生产者通过和Transaction Coordinator 交互获得 Transaction ID 对应任务状态, Transaction Coordinator还负责将所有事务写入Kafka的一个个内部Topic,这样即使整个服务重启了,由于事务状态得到保存进行,进行中的事务状态也可以得到恢复,从而继续进行。
Consumer 事务
上述事务机制主要是从Producer方面考虑,对于Consumer来说,事务机制保障相对较弱,无法保障Commit的信息被精确消费,由于Consumer可以通过offset读取任意信息,而不同的Segment File 声明周期不同,同一个事务中的消息可能出现重启后部分被删除的情况。
参考
Kafka消费者分配策略 Kafka面试题汇总 Kafka高级讲解
本文使用 tech.souyunku.com 排版





