观察者模式概述
观察者模式(有时又被称为模型-视图(View)模式、源-收听者(Listener)模式或从属者模式)是软件设计模式的一种。在此种模式中,一个目标物件管理所有相依于它的观察者物件,并且在它本身的状态改变时主动发出通知。这通常透过呼叫各观察者所提供的方法来实现。此种模式通常被用来实现事件处理系统。
基本介绍
观察者模式(Observer)完美的将观察者和被观察的对象分离开。举个例子,用户界面可以作为一个观察者,业务数据是被观察者,用户界面观察业务数据的变化,发现数据变化后,就显示在界面上。面向对象设计的一个原则是:系统中的每个类将重点放在某一个功能上,而不是其他方面。一个对象只做一件事情,并且将他做好。观察者模式在模块之间划定了清晰的界限,提高了应用程序的可维护性和重用性。
观察者设计模式定义了对象间的一种一对多的组合关系,以便一个对象的状态发生变化时,所有依赖于它的对象都得到通知并自动刷新。
实现方式
观察者模式有很多实现方式,从根本上说,该模式必须包含两个角色:观察者和被观察对象。在刚才的例子中,业务数据是被观察对象,用户界面是观察者。观察者和被观察者之间存在“观察”的逻辑关联,当被观察者发生改变的时候,观察者就会观察到这样的变化,并且做出相应的响应。
如果在用户界面、业务数据之间使用这样的观察过程,可以确保界面和数据之间划清界限,假定应用程序的需求发生变化,需要修改界面的表现,只需要重新构建一个用户界面,业务数据不需要发生变化。
观察
实现观察者模式的时候要注意,观察者和被观察对象之间的互动关系不能体现成类之间的直接调用,否则就将使观察者和被观察对象之间紧密的耦合起来,从根本上违反面向对象的设计的原则。无论是观察者“观察”观察对象,还是被观察者将自己的改变“通知”观察者,都不应该直接调用。
观察者模式 UML 图
上面的文字太多了,我们直接看图吧
从图上可以看到,观察者模式主要有 3 个角色:
- 主题,主题类中有许多的方法,比如 register() 和 deregister() 等,观察者 Observer 可以通过这些方法注册到主题中或从主题注销。一个主题可以对应多个观察者,你可以将它理解为一条消息。
- 观察者,它为关注主题的对象定义了一个 notify() 接口,以便在主题发生变化时能够获得相应的通知。你可以将它理解为消息推送功能。
- 具体观察者,它是先了观察者的接口以保持其状态与主题中的变化一致,你可以将它理解为每个英雄,比如德邦总管赵信、德玛西亚皇子嘉文四世、放逐之刃锐雯等,当然了还有迅捷斥候提莫。
这个流程并不复杂,具体观察者(比如嘉文四世、锐雯)通过观察者提供的接口向主题注册自己,每当主题状态发生变化时,该主题都会使用观察者(消息推送功能)提供的通知方式来告知所有的具体观察者(赵信、嘉文、提莫、锐雯)发生了什么。
为什么选择英雄联盟?
因为大家对英雄联盟都熟悉啊,而且这不是 IG 为 LPL 赛区夺得第一个 S 赛冠军了嘛,我正好蹭一波热度。
我可以选择其它游戏么?
可以,只要你能够在你熟悉的领域找到合适的案例来理解,哪怕你用坦克大战来做例子都是可以的。
英雄联盟的通知是什么样的?

- 欢迎来到英雄联盟
- 敌军还有30秒到达战场,碾碎他们
- 全军出击
- First blood
- Ace 英雄联盟的消息会在触发事件(比如时间或者某个行为)的时候给部分召唤师或者全部召唤师推送消息。
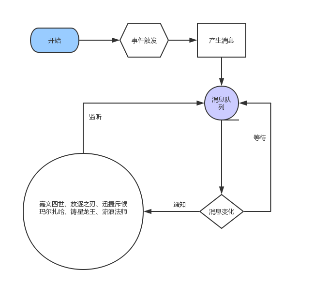
消息通知的过程
熟悉的台词都可以背得出来了,可你知道这些消息从产生到推给每个召唤师的过程是怎么样的么?
那我们来整理一下顺序吧:
- 事件触发
- 产生消息
- 将消息放到队列
- 其他召唤师监听队列
- 队列变化则收到消息
思考:这个过程并不复杂,如果根据上方的流程图和顺序,你可以写出消息推送的代码吗?
盖伦的特点是什么
盖伦是英雄联盟中最有特点也最令人映像深刻的角色,一提到他,我们想到的必定是他那超大号的大宝剑和开大招时候那一声 『德玛西亚』的怒吼。
慢着,德玛西亚?
德玛西亚的是如何传到各位召唤师耳朵里的呢?
上面了解了观察者模式的基本,我们心里对代码就会有一个大概的轮廓。比如编写一个消息通知的类、一个消息队列、一个观察者和10个具体观察者(英雄联盟每局10个玩家)。
消息如何传播呢?
消息队列有了,那么如何在触发事件(盖伦开大招)的时候将那一声『德玛西亚』传达到广大英雄(召唤师)的耳朵里呢?
你又如何确定该传到谁那里,但是又要注意排除那些离得远的英雄。
最重要的消息类
首先我们新建一个消息类,这个消息类中需要提供一个供英雄使用的接口,能够让观察者来注册和注销,并且维护一个订阅者队列以及最后一条消息:
class NewsPublisher(object):
""" 消息主题类 """
def __init__(self):
self.__subscribers = []
self.__latest_news = None
def register(self, subcriber):
""" 观察者注册 """
self.__subscribers.append(subcriber)
def detach(self):
""" 观察者注销 """
return self.__subscribers.pop()
接着还需要什么呢?队列有了,那订阅者列表和负责消息通知的方法还没有,而且消息创建和最新消息的接口也需要编写,那么就将消息类改为:
class NewsPublisher(object):
""" 消息主题类 """
def __init__(self):
self.__subscribers = []
self.__latest_news = None
def register(self, subcriber):
""" 观察者注册 """
self.__subscribers.append(subcriber)
def detach(self):
""" 观察者注销 """
return self.__subscribers.pop()
def subscribers(self):
""" 订阅者列表 """
return [type(x).__name__ for x in self.__subscribers]
def notify_subscribers(self):
""" 遍历列表,通知订阅者 """
for sub in self.__subscribers:
sub.update()
def add_news(self, news):
""" 新增消息 """
self.__latest_news = news
def get_news(self):
""" 获取新消息 """
return "收到新消息:", self.__latest_news
观察者接口
然后就要考虑观察者接口了,观察者接口是应该是一个抽象基类,具体观察者(英雄)继承观察者。观察者接口需要有一个监听方法,只要有新消息发出,那么所有符合条件的具体观察者就可以收到相应的消息:
from abc import ABCMeta, abstractmethod
class Subscriber(metaclass=ABCMeta):
""" 观察者接口 """
@ abstractmethod
def update(self):
pass
英雄登场

英雄也要有一个 update() 方法,以便消息类可以向英雄推送消息:
class Garen(object):
""" 盖伦 """
def __init__(self, publisher):
self.publisher = publisher
self.publisher.register(self)
def update(self):
print(type(self).__name__, self.publisher.get_news())
class JarvanIV(object):
""" 嘉文四世 """
def __init__(self, publisher):
self.publisher = publisher
self.publisher.register(self)
def update(self):
print(type(self).__name__, self.publisher.get_news())
class Riven (object):
""" 锐雯 """
def __init__(self, publisher):
self.publisher = publisher
self.publisher.register(self)
def update(self):
print(type(self).__name__, self.publisher.get_news())
class Quinn(object):
""" 德玛西亚之翼 """
def __init__(self, publisher):
self.publisher = publisher
self.publisher.register(self)
def update(self):
print(type(self).__name__, self.publisher.get_news())
class XinZhao (object):
""" 德邦总管 """
def __init__(self, publisher):
self.publisher = publisher
self.publisher.register(self)
def update(self):
print(type(self).__name__, self.publisher.get_news())
class AurelionSol(object):
""" 铸星龙王 """
def __init__(self, publisher):
self.publisher = publisher
self.publisher.register(self)
def update(self):
print(type(self).__name__, self.publisher.get_news())
class Aatrox(object):
""" 暗裔剑魔 """
def __init__(self, publisher):
self.publisher = publisher
self.publisher.register(self)
def update(self):
print(type(self).__name__, self.publisher.get_news())
class Ryze(object):
""" 流浪法师 """
def __init__(self, publisher):
self.publisher = publisher
self.publisher.register(self)
def update(self):
print(type(self).__name__, self.publisher.get_news())
class Teemo(object):
""" 迅捷斥候 """
def __init__(self, publisher):
self.publisher = publisher
self.publisher.register(self)
def update(self):
print(type(self).__name__, self.publisher.get_news())
class Malzahar (object):
""" 玛尔扎哈 """
def __init__(self, publisher):
self.publisher = publisher
self.publisher.register(self)
def update(self):
print(type(self).__name__, self.publisher.get_news())
召唤师峡谷现在站着十位英雄,意味着游戏现在开始了。
德玛西亚!

谁能听到这一声 德玛西亚 ?

if __name__ == "__main__":
news_publisher = NewsPublisher() # 实例化消息类
garen_position = (566, 300) # 设定盖伦当前位置
# 各个英雄当前位置
role_position = [(JarvanIV, 220, 60), (Riven, 56, 235), (Ryze, 1090, 990),
(XinZhao, 0, 0), (Teemo, 500, 500), (Malzahar, 69, 200),
(Aatrox, 460, 371), (AurelionSol, 908, 2098), (Quinn, 1886, 709)]
def valid_position(role_a: int, role_b: int):
# 同屏幕范围确认
if abs(role_a - role_b) < 200:
return True
return False
for sub in role_position:
if valid_position(sub[1], garen_position[0]) or valid_position(sub[2], garen_position[1]):
# 只发送给同屏幕的英雄
sub[0](news_publisher)
改定义的都定义好了,坐标和同屏幕英雄也区分出来了,如何发送新消息呢?
print("在同一个屏幕的英雄有:", news_publisher.subscribers())
news_publisher.add_news("德玛西亚!")
news_publisher.notify_subscribers()
首先通过订阅者列表确认同屏幕的英雄,通过消息类中的 add_news() 方法发出盖伦的怒吼『德玛西亚』,接着使用消息类中的 notify_subscribers() 方法通知订阅者列表中所有英雄。
看看输出结果是什么:
在同一个屏幕的英雄有: ['Riven', 'Teemo', 'Aatrox']
Riven ('收到新消息:', '德玛西亚!')
Teemo ('收到新消息:', '德玛西亚!')
Aatrox ('收到新消息:', '德玛西亚!')
就这样,『德玛西亚』的声音传到了暗裔剑魔、迅捷斥候和放逐之刃那里。
再看一遍
如果第一遍看不懂,可以一边看着 UML 图一边动手实践一遍,就能够彻底理解观察者模式了。
作者:华为云云享专家 韦世东



